- eine gänzlich private Homepage

Rund Skagen, Juni

Anreise

Da eine europäische Crew segelte, erfolgte die Anreise recht unterschiedlich.
Am einfachsten: mit dem Auto nach Heiligenhafen. Oder mit dem Flugzeug nach Hamburg, von dort mit der Bahn nach Oldenburg (Holstein) und dann mit dem kostenlosen Abholservice des Vercharterers nach Heiligenhafen.

Skagerrak - Kattekatt
unsere Feeling 44 in Kopenhagen

Segelyacht, Planungen, verwendete Unterlagen

Gewählt wurde für diesen anspruchsvollen Segeltörn eine SeeBG-abgenommene Segelyacht von ecosail.
Unsere Feeling 44 "King of Lions" erwies sich als guter und schneller Segler, auch das Platz- und Raumangebot war überraschend gut, waren wir doch überwiegend zu Acht unterwegs.

Mit 21m Höhe über der Wasserlinie und 2,20m Tiefgang mussten vor dem Törn die anzulaufenden Häfen (und ggf. durchfahrenden Brücken) sorgfältig überprüft werden. 

Daraus entstand ein genaues Passageplanning.

So mussten wir z.B. am Schluss unseres Törn um Fehmarn herumfahren, da gerade die Brücke saniert wurde und wir Gefahr liefen mit unserem Mast hängen zu bleiben, oder konnten während des Törns auf der Nord- und Ostsee nicht jeden Hafen anlaufen...

Neben den üblichen Ostseekartensätze an Bord einer Charteryacht, wurden diese noch um das geplante Fahrgebiet erweitert.

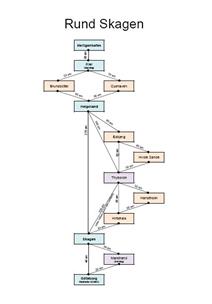
Passageplanning: Streckeninfos
Passageplanning: anlaufbare Häfen
Törnverlauf "Rund Skagen" mit 904sm

Da vorhandene Seekarten zur guten Seemannschaft (und Sicherheit) gehören, kamen so noch folgende Seekarten ergänzend dazu:

  • NV-Atlas DE11 -  Elbe,
  • NV-Atlas DE10 -  Nordfriesland,
  • NV-Atlas 9 - Skagen to Romo-Limfjord
  • NV-Atlas 5.2 - Svenska Västkusten

Die digitale "Selbstversorgung" lief über das Samsung Tablet 10.1" (großer Bildschirm) und Navionics-Seekarten (leider noch kein integriertes AIS machbar).
Weitere wichtige Törn-Informationen erfolgten neben dem Funkverkehr auch über folgende Quellen:
Wetter:
   - DWD (Internet)
   - dmi.dk (gute dänische Wetterseite)
   - Windy und Windfinder
   - SEAMANN (kostenpflichtig)
Verkehr:
   - AIS: VesselFinder pro

Streckenabschnitt: Heiligenhafen - Helgoland

Übernachtung vor der Schleuse Kiel Holtenau
 
 
beschauliches im NOK
 
Berufsschifffahrt und Sportbootschifffahrt in einer Schleuse
 
Elbabwärts Richtung Cuxhaven mit Ebbstrom
NOK Begegnungen

 
 
Helgoland - im Päckchen liegend

Streckenabschnitt: Helgoland - Skagen

Hafen Thyboron
Nachtfahrt mit Gewitter
Skagen erkunden
Wanderdüne Rubjerg Mile
Sneglehuset in Thyboron
Hafen Skagen
Skagen - Greenen
die Weite der Rubjerg Mile
Nordseestrand bei Thyboron
Fischerei in Skagen
typisch Skagen

Streckenabschnitt: Skagen - Kopenhagen

Hafen Marstrand
Westschären ...
... und schönen Orten
Göteborg: neues Stadtviertel
Schloss Kronborg, Helsingör
... hyggelig...
... der Aufstieg ...
typische Häuser ...
... mit Seezeichen ...
"mitplotten" auf der Seekarte
Anlegen im Stadthafen
... lohnenswert: ein Besuch
Nyhavn
... der Einblick ...
... in Marstrand
... enge Durchfahrten ...
Einlaufen in Göteborg
heute leider geschlossen
Kopenhagen, Christianshavn
sehenswert: "Vor Frelsers Kirke" ...
... der Ausblick

Streckenabschnitt: Kopenhagen - Heiligenhafen

Erkundung der ...
Abend in Kühlungsborn
... Kreidefelsen ...
 Wismar
... auf der Insel Mön
Fliegenüberfall vor Wismar

Tipps und Hinweise

Statistik

  • 904sm in drei Wochen mit Crewwechsel in Kopenhagen
  • getankt wurde nur in Cuxhaven, Skagen, Helsingör und natürlich zum Schluss in Heiligenhafen
  • 2 Nachtfahrten: Helgoland - Thyboron und Thyboron - Skagen
  • geplant mit einer durchschnittlichen Reisezeit von 5sm/Std waren wir meist schneller am Ziel (tatsächlich: 5,75sm/Std)
  • Reisezeit:
    - Heiligenhafen - Kopenhagen: 122,5 Std.
    - Kopenhagen - Heiligenhafen:   34,5 Std
  • Hafentage, auch weil geplanter Puffer nicht benötigt wurde, in:
    Skagen, Kopenhagen, sowie Klintholm wegen Starkwind 

Wind- und Wettersituation

Wir hatten für die Skagenumrundung zugegeben gutes seglerisches Wetter vorgefunden.
Für die Zeitraumplanung ein Jahr zuvor wurde auch die BSH-Broschüre "Naturverhältnisse Nordsee" zu Rate gezogen, denn "Rund Skagen" sollte schon beim ersten Durchgang klappen.

Natürlich gab es einmal ein Gewitter und Starkregen und dies genau in der Nacht auf Höhe der Jammerbucht. Oder auch angesagten Wind von mehr als 6 Bft, so dass wir dann einen Hafentag in Klintholm einlegen mussten, aber die Kreidefelsen zu besuchen war nicht die schlechteste Alternative...

Tipps / Sehenswertes entlang des Törns

Über die "Bekanntmachungen für Seefahrer" (BfS/elwis.de) kann man sich entlang der deutschseitigen Törnroute informieren, ob es wesentliche Einschränkungen / Behinderungen / Hinweise gibt. In unserm Fall waren es Schießübungen auf dem Weg nach Kiel, Sperrung einer NOK-Schleuse, oder der Hinweis der Durchfahrtseinschränkung der Brücke nach Fehmarn.

Helgoland sollte man schon einmal angesegelt haben (schon mehrmals erfolgt), der Weg dorthin ist sehr interessant, aber ich finde der Hafen-Service ist verbesserungswürdig, zumal man später in Dänemark und Schweden wirklich gute Einrichtungen vorfindet...

Wir haben bewusst das Horns Rev bei Blavand umsegelt (vergleichbar mit Gedser) und nicht das innere Fahrwasser von Esbjerg genommen, da wir dann "vollkommen frei" von der Berufsschifffahrt und Fischern unseren Nachtfahrt mit Zielhafen Thyboron ansteuern konnten.
Achtung: Die Einfahrt in den westlichen Limfjord bei Thyboron ist ähnlich einer Einfahrt in ein Seegatt zu sehen - man muss Wind und Welle beachten!

Sehenswert in Thyboron:
Das Naturkundemuseum (Kystcentret)) und natürlich das Sneglehuset

Sehenswertes in Skagen:
Greenen, Gammel Skagen, eine Radtour zur Wanderdüne Rabjerg Mile, die versunkene Kirke, natürlich Skagen selbst - und ein muss (zumindest für mich) ein Eis mit Guf!! - ein Eis mit dänischem Eiweißschaum.

Sehenswertes im Raum Marstrand / Göteborg:
Natürlich das Segeln in den Westschären, die Einfahrt von Göteborg (Rechtsfahrgebot beachten) und die "Feskekörka, die Fischmarkthalle", die leider montags geschlossen ist.

Sehenswertes im Raum Kopenhagen:
Schloss Kronborg, Christianshavn, Nyhavn, Kopenhagen allgemein.
Eine Liegeplatzreservierung hatten wir für Helsingör und Kopenhagen vorgenommen, dies ist sehr zu empfehlen.
Kopenhagen als Fahrradfahrerhauptstadt! - sehr erlebnisreich.

Kulinarisches aus Kopenhagen

das "Spiseloppen" in der Freistadt Christiania (Bådsmandsstræde 43).

Wir haben dort 2x hervorragend gegessen!!

Man darf sich nur bis zum Lokaleingang nicht von Äußerlichkeiten abschrecken lassen!!

Nur Mut - es lohnt sich wirklich.

Spiseloppen